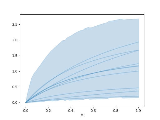
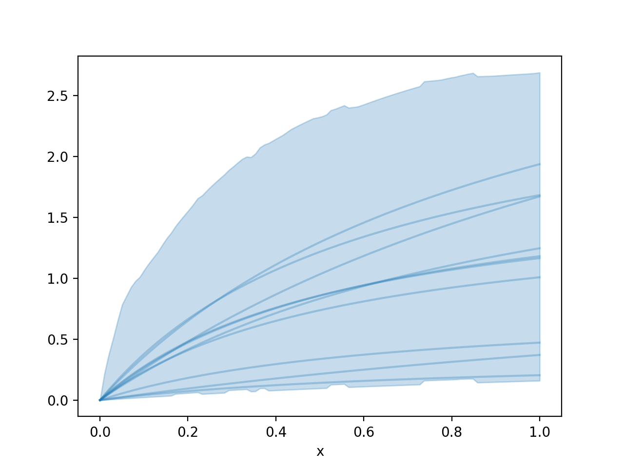
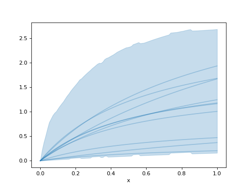
MichaelisMentenSaturation#

class pymc_marketing.mmm.components.saturation.MichaelisMentenSaturation(priors=None, prefix=None)[source]#

Wrapper around Michaelis-Menten saturation function.

For more information, see pymc_marketing.mmm.transformers.michaelis_menten().

(Source code, png, hires.png, pdf)

../../_images/pymc_marketing-mmm-components-saturation-MichaelisMentenSaturation-1.png

Methods

MichaelisMentenSaturation.__init__([priors, ...])

MichaelisMentenSaturation.apply(x[, dims])

Call within a model context.

MichaelisMentenSaturation.function(x, alpha, lam)

Michaelis-Menten saturation function.

MichaelisMentenSaturation.plot_curve(curve)

Plot curve HDI and samples.

MichaelisMentenSaturation.plot_curve_hdi(curve)

Plot the HDI of the curve.

MichaelisMentenSaturation.plot_curve_samples(curve)

Plot samples from the curve.

MichaelisMentenSaturation.sample_curve([...])

Sample the curve of the saturation transformation given parameters.

MichaelisMentenSaturation.sample_prior([coords])

Sample the priors for the transformation.

MichaelisMentenSaturation.set_dims_for_all_priors(dims)

Set the dims for all priors.

MichaelisMentenSaturation.to_dict()

Convert the transformation to a dictionary.

MichaelisMentenSaturation.update_priors(priors)

Update the priors for a function after initialization.

Attributes

combined_dims

Get the combined dims for all the parameters.

default_priors

function_priors

Get the priors for the function.

lookup_name

model_config

Mapping from variable name to prior for the model.

prefix

variable_mapping

Mapping from parameter name to variable name in the model.